Calcul de la date de prêt à louer
<Accueil » Capsules Express » Calcul de la date de prêt à louer
La date de prêt à louer est inscrite au niveau du logement dans le but d'indiquer à quel moment celui-ci sera disponible pour la création d'un nouveau bail.
Une fois le logement occupé (bail en vigueur), la date de prêt à louer devient 9999-12-31 pour indiquer que le logement est occupé pour une période indéfinie, jusqu'à la saisie d'une résiliation pour le bail en cours.
À la création d'un nouveau logement, la date de prêt à louer représente la date de début de location inscrite sur le sous-bâtiment.
Par ailleurs, la date de prêt à louer peut être grisée (non modifiable) lorsqu'une fiche d'inspection est en cours sur le logement. Le cas échéant, une infobulle s'affiche afin d'informer l'utilisateur de la présence d'une fiche d'inspection ouverte. Tant que la fiche d'inspection n'est pas fermée, la date de prêt à louer ne peut être modifiée.

Résiliation d'un bail
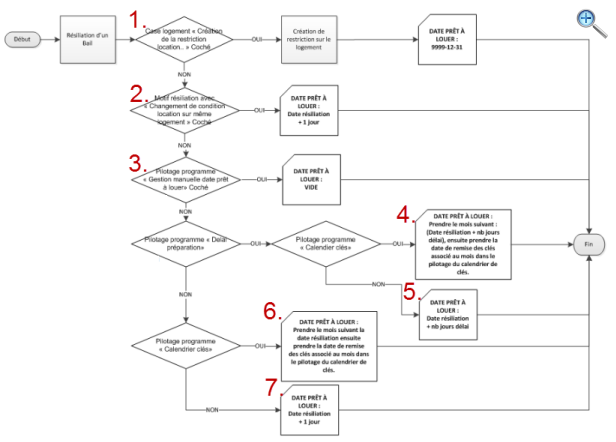
Lors de la résiliation d'un bail, la date de prêt à louer peut être pilotée de plusieurs façons pour indiquer à quel moment le logement sera disponible pour le prochain locataire.
Le diagramme ci-dessous décrit le processus de calcul de la date de prêt à louer lors de la saisie d'une résiliation de bail :
1 - Restriction à appliquer sur le logement
Lorsque la case "Création de la restriction lors de la saisie de la résiliation du bail" est cochée sur le logement, une restriction est créée automatiquement sur le logement. De plus, la date de début de la restriction est égale à la date de résiliation + 1 jour, jusqu'à 9999-12-31.
La date de prêt à louer demeure 9999-12-31 suite à la résiliation, et l'étape du logement passe à "En résiliation à restreindre".
2 - Résiliation pour transfert sur même logement
Lorsque le motif de résiliation à l'option "Changement de condition de location sur un même logement" est coché, la date de prêt à louer passe de 9999-12-31 à la date de résiliation + 1 jour.
Ces motifs de résiliation sont utilisés pour créer un bail de transfert sur le même logement. Le transfert s'effectue directement à l'intérieur du bail sans avoir à passer par la demande ou l'appariement.
Exemple de situation
Un logement reçoit une subvention PSL. Ce dernier possède un bail en cours avec un loyer FIXE. Le locataire demeure dans le même logement. Toutefois, nous devons obtenir une méthode de calcul différente sur le nouveau bail suite à l'ajout d'un signataire au bail.
Par conséquent, nous devons créer un bail de transfert sur le même logement pour obtenir la nouvelle méthode de calcul.
3 - Gestion manuelle de la date de prêt à louer
Si le pilotage "Gestion manuelle de la date de prêt à louer" est cochée, la date sera mise à blanc lors de la résiliation. Le champ demeurera ainsi tant qu'une date de prêt à louer ne sera pas saisie. Par le fait même, le logement ne pourra être loué tant que la date de prêt à louer ne sera pas saisie.
Exemple de situation
Un organisme ayant un service d'entretien préfère attendre d'avoir inspecté le logement avant de rendre celui-ci disponible au service d'attribution. Suite à l'inspection, le service d'entretien déterminera la date de prêt à louer.
4 - Délai de préparation et calendrier des clés
À partir de la date de prêt à louer, incluant le délai de préparation, sélectionner le mois suivant. Utiliser la date de remise des clés associée à ce mois.
Exemple de situation
Un logement d'une chambre à coucher avec un programme HLM possède un bail en cours, et le locataire doit quitter le logement pour le 1er juin 2014. Dans ce cas, nous devrons effectuer une résiliation de bail en date du 2014-05-31. Par conséquent, la nouvelle date de prêt à louer sera calculée de la façon suivante :
Date de résiliation (2014-05-31) + Délai de préparation (selon la sous-catégorie du logement), 30 jours (1cc) = 2014-06-30
Ensuite, la date 2014-06-30 + 1 mois = 2014-07-30 (juillet)
Récupérer la date de remise des clés effectuée selon le mois trouvé (juillet). La nouvelle date de prêt à louer sera donc 2014-06-27.
La date de prêt à louer et l'équivalent de la date de remise des clés prévue.
À noter que le pilotage "Délai préparation" et "Calendrier clés" doit être effectué de façon manuelle.
5 - Délai de préparation sans calendrier des clés
La date de prêt à louer sera la date de résiliation, plus le nombre de jours inscrit dans le délai, selon la sous-catégorie du logement.
Par exemple, la date de résiliation est le 2013-06-30 avec un logement de 1cc, alors que la date de prêt à louer est 2013-06-30 + 30 jours (délai piloté), donc 2013-07-30.
6 - Aucun délai de préparation avec calendrier des clés
Dans ce cas, le mois suivant la date de résiliation et le mois associé dans le pilotage du calendrier des clés seront pris en compte.
Ce cas est utilisé pour avoir la gestion du calendrier des clés sur le bail réel et que la date de prêt à louer corresponde à la date de résiliation, plus 1 jour.
Lors de la création d'un bail réel, la date de calendrier des clés sera affichée à la date de remise des clés.
Par exemple, la date de résiliation est le 2014-04-30. La date de prêt à louer sur le logement sera 2014-05-01 et, à la création du bail pour le mois de mai, la date de remise des clés sera 2014-04-30.
7 - Aucun délai de préparation ni calendrier des clés (cas le plus courant)
La date de prêt à louer correspondra tout simplement à la date de résiliation + 1 jour.
Par exemple, si la date de résiliation est 2013-06-30, la date de prêt à louer sera 2013-07-01.
© COGIWEB, 2025







